2022年宁夏中考录取分数线是多少_宁夏中考分数线2022

亲子育儿网

  中考事后,各人都但愿早点发布2022年宁夏中考登科分数线,中考分数线抉择着孩子上哪所高中,那么,2022年宁夏中考登科分数线是几多?下面就为各人整理了2022年宁夏中考登科分数线一览表,仅供参考。想要获取更多信息,请点击下方查询进口。

2022年宁夏中考登科分数线是几多,宁夏中考分数线2022 幼教网,育儿网

幼教网,育儿网


  2022年宁夏中考登科分数线

  2022年宁夏中考登科分数线暂未发布,假如有最新关于2022宁夏中考分数线的信息,幼教网,我们会更新到这里,为了给各人更多的参考,我们也为各人整理了2021年宁夏中考登科分数线以及宁夏中考后果查询进口,各人下拉即可会见。

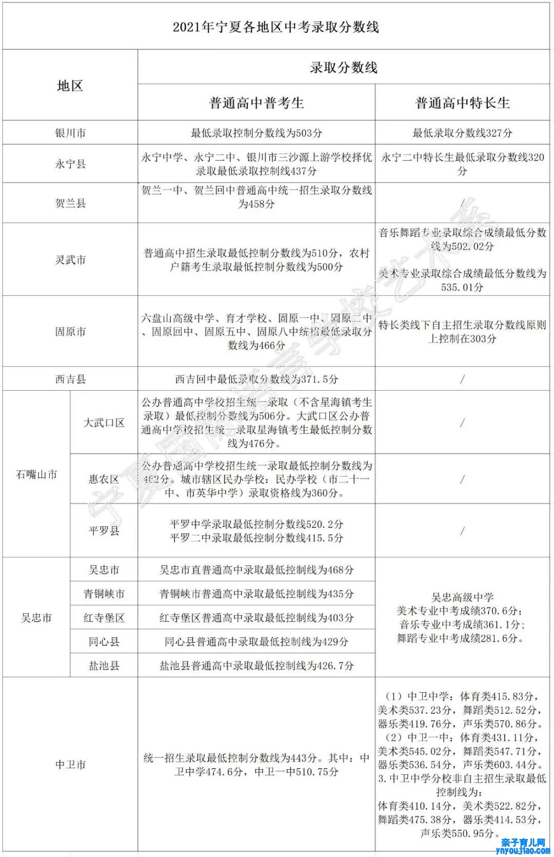
  宁夏2021年中考分数线

2022年宁夏中考登科分数线,宁夏中考分数线发布2022 ynyoujiao.com

本文来亲子育儿网


  2022年宁夏中考后果查询网站进口

  银川教诲局官网,网址:,通过这个网址各人就能查到银川2022中考后果了。

  固原教诲招生测验网,网址:https://www.gykszx.com/,通过这个网址各人就能查到固原2022中考后果了。

  石嘴山市教诲体育局,网址:,通过这个网址各人就能查到石嘴山2022中考后果了。

  吴忠市教诲云,网址:https://wz.nxeduyun.com/,幼教网,通过这个网址各人就能查到吴忠2022中考后果了。

  中卫市教诲局,网址:https://zw.nxeduyun.com/,通过这个网址各人就能查到中卫2022中考后果了。 ynyoujiao.com

  2022年宁夏中考登科分数线就为各人先容到这里,更多关于2022中考后果查询时间及方法、2022中考分数线一览表、2022中考应试计策,请点击会见:2022中考资讯栏目。
  
 
内容来自ynyoujiao

2022年高考成绩查询时间及查询入口汇总

一年一度的高考,让各人既等候又告急,那么, 2022年高考后果查询时间是什么时候?在那边查?怎么查? 为了让介入2022年的考生们越发定心备考,特为各人提前筹备了 2022年高考成... 详情

宁夏2021年高考成绩查询时间_宁夏高考成绩什么时间公布

每一位考生都但愿第一时间查到本身2021年的高考后果,许多考生不知道本年高考分数什么时候出来,下面就为各人筹备了 宁夏2021年高考后果查询时间 ,这样各人到时候就能查到本身... 详情

2021年河南中考作文题目大全_河南2021中考作文题汇总

2021年河南各地中考作文题目是什么?通过中考作文可以或许观察学生作文素材积聚环境以及写作程度,那么,2021年河南中考作文题目难吗?下面为各人筹备了 2021年河南中考作文题目大全... 详情

本文标签:宁夏    2022年    中考    多少    分数线    录取    2022    

最新亲子育儿文章